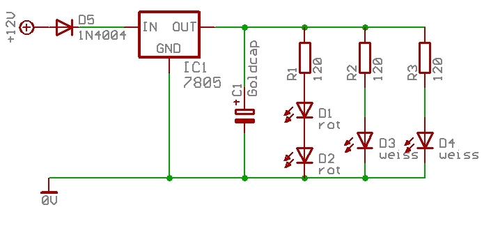
Bauteile:

 

R1: Vorwiderstand fuer rote LEDs (Ruecklichter) 120 Ohm 1/8 Watt

R2, R3: Vorwiderstand fuer weisse LEDs (Scheinwerfer) 120 Ohm 1/8 Watt

D1, D2: Rote LEDs fuer Ruecklichter 20mA je nach Platz 1,8 2 3 oder 5 mm gross

D3, D4: Weisse ultrahelle LEDs 3 oder 5 mm

D5: Diode die mindestens 300mA Strom vertraegt z.B. 1N4000er Reihe (1N4001 - 1N4007)

C1: Das Herz des ganzen. Goldcap Kondensator mit 0,47 oder 1 Farad 5,5 Volt und

hoechstens 40 Ohm Innenwiderstand. Achtung die billigen kleinen Goldcaps mit

0,22 Farad haben 70 Ohm Innenwiderstand, das funktioniert dann nicht richtig.

 

Version 1:

IC1: Festspannungsregler 5Volt im TO220 Gehause (Achtung das metallische Gehauseteil ist

mit einem Pin des Regler verbunden)

 

Version 2:

D6: Z-Diode 5,2 Volt 1Watt Achtung kann warm werden

R4: 150 Ohm 1 Watt Achtung , kann warm werden

 

 

Beschreibung:

 

Die beiden Versionen unterscheiden sich in der 5 Volt Erzeugung fuer den Goldcap.

 

Version 1 nutzt ein Festspannungsregler.

Vorteil:

- problemlos bis ueber 20 Volt einsetzbar.

- Kondensator schnell aufgeladen.

Nachteil:

- Wenn der Kondensator laedt (nach Boxenstop oder Rausflug) zieht die Schaltung mehr

Strom. Dadurch faehrt sich das Auto kurzzeitig als haette man einen Regler mit einem

etwas groesseren Widerstand

 

 

Version 2 erzeugt die Spannung ueber Vorwiderstand und Z-Diode

Vorteil:

- Fahrzeug faehrt evt. neutraler

Nachteil:

- braucht laenger zum Aufladen

- Nicht ueber 15 Volt, sonst R4 groesser und mehr Leistung (18 Volt: 220 Ohm 2 Watt)

 

 

Achtung: die Dimensionierung der Schaltung ist fuer rote Dioden, die max. 20 mA verkraften.

Beim Einsatz von Low Current LEDs muss R1 auf 1KOhm vergroessert werden.

Wenn die weissen LEDs nicht hell genug sein sollten, kann man fuer R2, R3 auch

100 Ohm oder sogar 82 Ohm verwenden. Achtung nicht weniger, sonst sind die

teuren weissen LEDs hin!

 

Hinweise:

- Zum Einbau kann man die LEDs vorne etwas absaegen und wieder polieren, die

vordere Haelfte (Rundung) besteht ausschliesslich aus Kunstharzvergussmasse.

- Falls gelbe statt weisse LEDs eingebaut werden sollen, muessen R2 und R3 anders

dimensioniert werden. Bitte nachfragen unter udoschmitt@yahoo.com oder im Forum.

- Bezugsquellen und Preise werden in Kuerze im Forum veroeffentlicht.

 

Der Autor uebernimmt keine Garantie fuer Schaeden usw. die durch den Versuch des Nachbaus

entstehen. Bei mir hats funktioniert.

 

Viel Spass beim Nachbau, und den Loetkolben nie am falschen Ende anfassen

Udo Schmitt

 

Zurück